Out of Office Assistant for Jira Cloud
Breadcrumbs

Home

The Out of Office Assistant for Jira Cloud helps to reassign issues to the person covering you automatically or notify the reporter during the period you are away.

  • It will help to prevent untended issues and improve response time by reassigning it automatically based on rules for different projects.

  • It will help to improve customer service satisfaction with a comment to let them know more time is required.

  • It can be used as an automatic acknowledgement for Jira Service Desk too.

  • It will let you enjoy your holidays with a peace of mind.

With these features, you can use Jira as your task management system.

Leave a message

image-20260216-025834.png


Reassign to coverer

image-20260216-030257.png


Share OOO Details in Issue View

image-20260306-023916.png


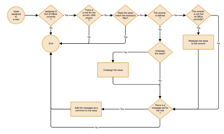
How it works

The following flowchart illustrate the logic flow when an issue is newly assigned to a user

Out of Office Assistant Processing Flowchart.png
  1. When an issue is newly assigned to a person, the Out-of-Office Assistant will check whether the assignee is Out of Office

  2. If a rule has been specified for the Jira project, it will check whether the covering personnel is specified

  3. If the covering personnel is specified or is not out of office, the issue will be reassigned to the covering personnel

  4. If there is a message added in the rule, the Out-of-Office Assistant will also post the message as a comment to inform others too

The Out-of-Office Assistant will also check when @Mentioned feature in comment and description of issue

  • If the user mentioned is currently out of office and wish to trigger an out of office reply into issue comment, it will post the Out of Office message configured as a comment