Home
Introduction
The Out of Office Assistant for Jira helps to reassign issues to the person covering you automatically or notify the reporter during the period you are away.
- It will help to prevent untended issues and improve response time by reassigning it automatically based on rules for different projects.
- It will help to improve customer service satisfaction with a comment to let them know more time is required.
- It can be used as an automatic acknowledgement for Jira Service Desk too.
- It will let you enjoy your holidays with a peace of mind.
With these features, you can use Jira as your task management system.
| Leave a message | ![]() |
|---|---|
Reassign to coverer |
|
This feature has also been requested at https://jira.atlassian.com/browse/JRA-28415
How it works
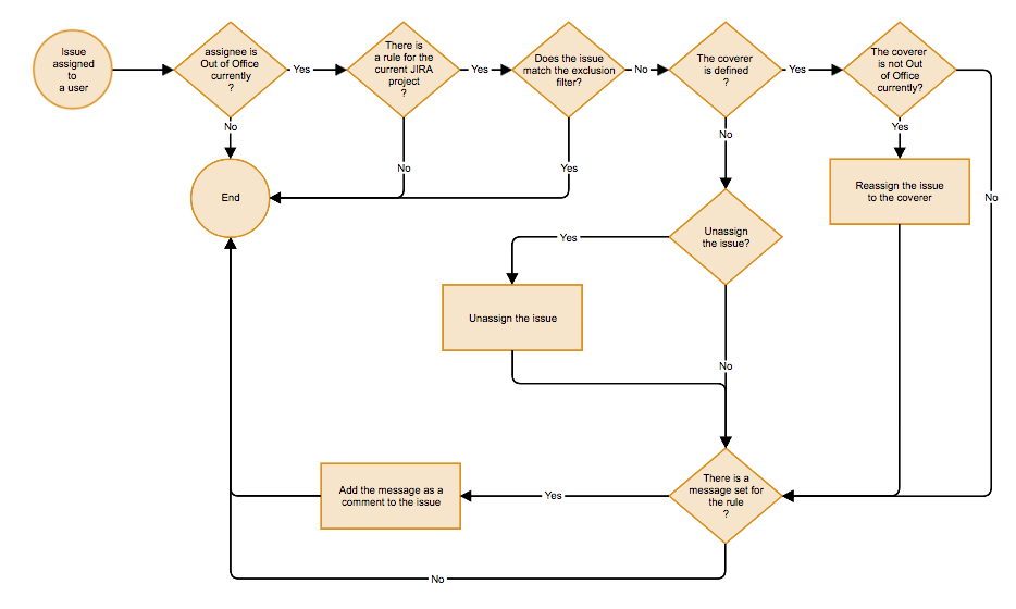
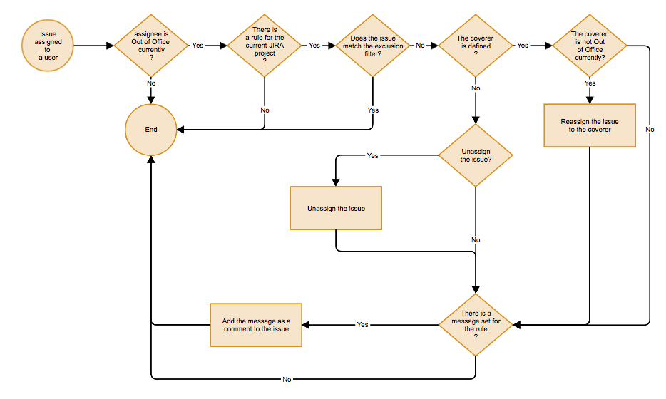
The following flowchart illustrate the logic flow when an issue is newly assigned to a user

- When an issue is newly assigned to a person, the Out-of-Office Assistant will check whether the assignee is Out of Office
- If a rule has been specified for the Jira project, it will check whether the covering personnel is specified
- If the covering personnel is specified or is not out of office, the issue will be reassigned to the covering personnel
- If there is a message added in the rule, the Out-of-Office Assistant will also post the message as a comment to inform others too
For version 1.3 onwards, the Out-of-Office Assistant will also check when new comment is added
- If the current assignee is out of office, it will post the Out of Office message as a comment
- The issue will not be reassigned even if a coverer is specified
- The Out of Office message will only be posted once a day to avoid spamming
This is to inform anyone who commented on the issue that the assignee is not available to respond to the query/comment.
From version 1.6 onwards, the Out-of-Office Assistant will also check when @Mentioned feature in comment and description of issue
- If the user mentioned is currently out of office and wish to trigger an out of office reply into issue comment, it will post the Out of Office message configured as a comment
- The Out of Office message will only be posted once a day within the issue to avoid spamming


